Music Students and Library Collections after Pandemic Closures: An Examination of Format Preferences and Reported Usage
This study details university music students’ required resources, format preferences, and information-seeking behaviors after the campus shutdowns brought about by COVID-19. Using both qualitative and quantitative methods, the investigation was undertaken at three large U.S. universities in fall 2022. Results revealed that music students continue to use and value library resources, a sentiment that rose with class standing. Longitudinal comparisons with 2012 and 2017 studies reveal that the dramatic shift towards digital resources seen between 2012 and 2017 has not continued and that format preferences are largely unchanged from 2017. Students reported heavy reliance on libraries for books, scores, and articles, while audio and video content were likely to come from freemium resources like YouTube or other streaming sites.
Introduction
Music students generally require a variety of information resources, ranging from scores and audio recordings to books and journal articles. Options for acquiring needed content are more plentiful than ever, with an abundance of audio, video, and sheet music websites, many of which are free to access. To effectively build useful collections and educate users, understanding music students’ needs and priorities, their format preferences, and their related information-seeking behaviors is essential.
Campus shutdowns that resulted from the COVID-19 pandemic may have forced some students to look beyond academic libraries for their class materials, so understanding possible shifts in behaviors is also important. Even if students are receptive to the idea of visiting their library, extended library closures and decreased access to library collections and instruction may have resulted in students becoming uncomfortable with accessing resources via library channels. Pandemic-related shifts at institutional levels may have also affected library collection development policies, including budget cuts, moves toward e-preferred purchasing models for monograph acquisitions, and pushes for establishing workflows to accommodate born-digital scores and recordings—all changes that could affect the ways that students access library resources.
The present study examines student format preferences, as well as student use of learning materials and the library, after pandemic-related campus closures. Beginning with a goal of investigating whether and how students’ format preferences and information-seeking behaviors have changed in recent years, especially in response to the pandemic, this research builds on two previous studies that examined format preferences of performing arts students (Clark et al., 2018; Clark, 2013). The present research involved three institutions, employed an online survey and focus groups, and included only music students. Our research questions were: 1) What content do music students use in their coursework? 2) What formats do students prefer, and why? 3) What content/formats do students want the library to acquire? 4) What are the obstacles for using library content? and 5) What are the factors that influence students’ information-seeking behaviors?
Literature Review
Two major bodies of literature are relevant to the current study. The first explores COVID-19’s impact on learning in higher education. The other area, which has a lengthier history but is also narrower in specificity, is the discussion of university music students’ use of the library. Although some students valued the move toward remote teaching and learning that COVID-19 necessitated, a case study at Western Michigan University showed that in-person instruction was preferred, indicating a possibility of shifting towards the pre-2020 status quo (Al-Mawee et al., 2021). That study found that first-year students reported they missed interacting with one another, and that first- and second-year undergraduates were especially critical of virtual instruction; conversely, respondents appreciated the flexibility that distance learning afforded (p. 11). Another study found a marked decrease in emotional engagement as a result of reduced human interaction (Salta et al., 2022).
In response to campus closures, libraries made various modifications to services. These included changing physical spaces, offering more online bibliographic and information literacy instruction, and increasing focus on virtual collections and services (Louderback, 2021; Munip et al., 2022). In spite of the massive—and what could be characterized as heroic (Wiggington, 2022; Berg et al., 2022)—efforts of librarians, scholarly materials were not universally available during pandemic shutdowns, and that caused problems for particular disciplines. According to a study of civil engineering users, for example, researchers missed having access to several library resources (e.g., study spaces), but reported that they were still able to utilize electronic library resources (Gad et al., 2023). Green (2022), in a survey to which 402 library employees responded, found that many (60%) expected the purchasing of physical materials to continue to decline in favor of electronic resources. However, a recent survey at Sam Houston State University (Owens et al., 2023) found that the COVID-19 pandemic did not create a noticeable shift in ebook usage or in attitudes surrounding them.
Among the complex practices of library users across disciplines, studies have long documented the unique information-seeking behaviors of music students (Dougan, 2012; Clark & Yeager, 2018; Holmes, 2020). In the early 2010s, Clark (2013) developed a first of its kind, in-depth study of performing arts students’ format preferences and library usage. The baseline findings were especially informative when taken together with the follow-up multi-institutional examination conducted in 2017, through which Clark et al. discovered strong preference shifts toward electronic media. However, participants who expressed the strongest preferences for physical books (58%) over ebooks continued to be music students. Respondents overwhelmingly favored digital access to audio, periodical, video, and reference material. Most participants (56%) in the 2017 study opted for electronic scores, whether or not they originated from the library.
Recent research has described a monopolization of the landscape by free and freemium websites, especially regarding audio and video resources. Studies acknowledged the dominance of YouTube as a video and audio streaming service, even before the pandemic took effect (Clark & Evans, 2015; Dougan Johnson, 2020). Similar findings were related by Czeisel and Smith (2021), whose data collection also took place before the coronavirus shutdowns; in terms of usage, students strongly gravitated toward commercial services but felt that library materials were of a higher quality. At the same time, some libraries value offering “obsolete” material. For example, Bonjack (2023) has argued for the importance of making older formats such as LPs more accessible. Dougan Johnson found that liner notes were a useful tool attached to physical audio media, even when the actual sound was not necessarily the target of users’ needs (2020, p. 202). Bonjack and Dougan Johnson (2023) both noted how the dominance of streaming has excluded libraries from their traditional role as collectors and acknowledged that the days of mass LP and CD collecting have passed. They now encourage advocacy toward institutional ownership of digital recordings.
The trend toward digital access through the 2010s was undeniable, particularly for audio and video. It might be reasonable to assume that the pandemic would accelerate similar patterns for other formats, yet older technologies persist. As Umberto Eco argued, “the book is like the spoon, scissors, the hammer, the wheel. Once invented it cannot be improved.” Nevertheless, Eco presented a flexible definition of the successor to the scroll; after criticizing long form reading via computer screen as a prescription for eye fatigue and an allusion to the danger of electrocution for bathtub readers, he leaves room for the evolution of the book, to the extent that it need not be crafted with paper (Carrière et al., pp. 4–5). The score could be viewed similarly, and other content types have certainly witnessed profound changes in the realm of audio and video.
Background and Setting
At the time of this study, the authors each served as librarians for the schools of music at their respective institutions: Kent State University, University of Minnesota, and the University of Rochester. Each music or performing arts library was located in, or near, the same building as the school of music.
Kent State University is a suburban public R1 university with eight campuses located in Northeast Ohio. The main university campus, Kent, had a total enrollment of just over 25,000 during the period of study. The School of Music consisted of 131 undergraduates, 110 master’s students, and 20 doctoral students. Most master’s degree students (n = 77) were in the online Master of Music in Music Education program. Fifty-seven percent of the undergraduates were majors in Music Education. Residential master programs included ethnomusicology, composition, theory, conducting, and performance. The doctoral programs were in music education and theory-composition.
More than 12,000 students attend the University of Rochester, a highly ranked, private non-profit institution in western New York State. Approximately 500 undergraduates and 400 graduates were enrolled in the Eastman School of Music,† which is comprehensive in the music programs it offers in performance, education, composition, conducting, history, and theory (Eastman School of Music, University of Rochester, n.d.; Fast Facts/FAQ, n.d.).
The University of Minnesota, Twin Cities, with an enrollment over 50,000, is a public R1 institution and the flagship campus of the University of Minnesota system (University of Minnesota, n.d.). Approximately 170 undergraduate and 235 graduate students attended the School of Music during the 2022–2023 academic year, and were enrolled in undergraduate, graduate, and postgraduate degree programs in instrumental studies, vocal arts, jazz, music education, theory, musicology/ethnomusicology, music therapy, creative studies & media, and world music.
The response of each institution to the COVID-19 pandemic varied. Kent State University Performing Arts Library was closed between March 2020 and reopened in August 2020 with limited hours. It has remained open during the fall and spring semesters since Fall 2020. The University of Minnesota Music Library was closed to the public between March 2020 and August 2021, reopening with the start of the fall 2021 semester and the return to in-person classes. Several of the University of Minnesota’s main library locations were accessible to campus affiliates during limited hours and via keycard access beginning in Fall 2020. Eastman’s Sibley Music Library closed in March 2020 and, though summer classes were held remotely, it reopened with limited hours, and with distancing and masking requirements in June 2020. Students in the 2020/21 school year could choose whether to attend fully remote or opt for a hybrid of remote and in person modes. By fall of 2021, the ability to choose modalities was no longer in effect, and many courses reverted to their pre-COVID methods of instruction.
Methodology
The mixed-methods, Institutional Review Board (IRB) approved study consisted of an online survey and student focus groups that each author deployed at their home institution. Using the survey from the previous multi-institutional study as a starting place (Clark et al., 2018), the authors developed the survey and focus group questions over a four-month period (see Appendices A and B, respectively). The survey was deployed in Qualtrics through Kent State; links contained embedded data to connect participants to their home institution. The authors promoted the survey via student listservs and administered it to willing respondents in various music classes. Participants for the focus groups were recruited via the surveys. Incentives to participate in the surveys and focus groups varied between institutions. The investigators exported all survey data from Qualtrics into IBM SPSS Statistics 28. Incomplete submissions and surveys that were obviously completed by bots (i.e., those completed in under one minute) were deleted. For analysis, the authors exported data from SPSS to Microsoft Excel. All calculations based on survey data were rounded to the nearest percent. To uncover incongruities, responses were further analyzed by area of study, by class standing, and by institution.
Focus groups consisted of semi-structured, person-centered group interviews in which the facilitators asked questions from a predetermined list but responded to lines of inquiry posed by participants who were inspired to share questions and additional details related to their personal experiences. Focus groups lasted up to 60 minutes and consisted of open-ended questions developed in conjunction with the survey. The authors conducted these meetings with volunteers from their respective schools in person or via Microsoft Teams or Zoom after the close of the survey window. Focus group dialogue was transcribed using transcription software and checked by the authors for accuracy.
To analyze the qualitative data gathered for this interpretivist study, the authors have adopted a realist epistemological approach to report on the reality of students’ lived experiences. Braun and Clarke (2013) describe interpretivist studies as follows:
Qualitative analysis which is interpretative aims to go further than descriptive analysis, unpicking the accounts that are given, and asking questions like ‘What’s going on here?’ and ‘How can we make sense of these accounts’? It tries to gain a deeper understanding of the data that have been gathered, and often looks ‘beneath the surface’ of the data, as it were, to try to understand how and why the particular accounts were generated and to provide a conceptual account of the data, and/or some sort of theorising around this (p. 174).
Braun and Clarke (2006) describe essentialist or realist methods as approaches that “repor[t] experiences, meanings and the reality of participants” (p. 81). They continue:
The research epistemology guides what you can say about your data, and informs how you theorize meaning. For instance, with an essentialist/realist approach, you can theorize motivations, experience, and meaning in a straightforward way, because a simple, largely unidirectional relationship is assumed between meaning and experience and language (language reflects and enables us to articulate meaning and experience) (Braun & Clarke, 2006, p. 85).
The authors conducted a reflexive thematic analysis (Braun & Clarke, 2006; Braun et al., 2019), generating initial codes through an iterative process and identifying patterns via an inductive approach and axial coding (Strauss & Corbin, 1998; Bernard & Ryan, 2010; Braun & Clarke, 2006; Braun et al., 2019). The authors created a thematic map that illustrates shared meaning-based patterns (Braun & Clarke, 2006; Vaismoradi et al., 2013).
Results
We begin by presenting an overview of emergent focus group themes. We then offer the survey demographics and results with some focus groups remarks to elucidate preferences and behaviors. In the discussion section, we attempt to make meaning of the study outcomes as well as provide a picture of today’s music students and their information-seeking behaviors.
Qualitative Overview
Qualitative data was gathered during nine focus group interviews that included twenty-six graduate and nine undergraduate students. Participants represented a range of majors, categorized here as performance or conducting, music history or ethnomusicology, music therapy, music education, and theory or composition.
|
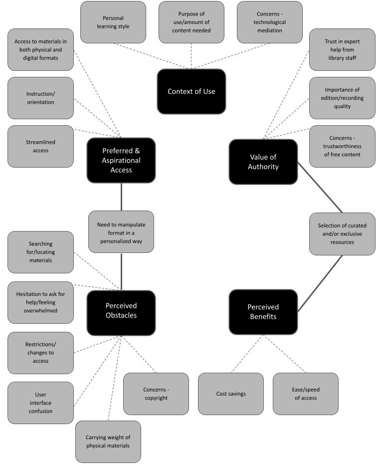
Figure 1 |
|
Thematic Map of Themes and Subthemes Identified in Qualitative Data |
|
|
Students were invited to share their opinions on a range of library resources and formats (see Appendix B for focus group questions). Answers yielded a set of five broad themes that transcended material types: Theme 1: Context of Use; Theme 2: Preferred and Aspirational Access; Theme 3: Value of Authority; Theme 4: Perceived Obstacles; and Theme 5: Perceived Benefits. The five themes (illustrated in Figure 1) are underscored by related subthemes, several of which connected with more than one of the major themes. The relationships between themes and subthemes are represented in the thematic map by dotted lines. Several subthemes bore relationships to more than one overarching theme; these connections are represented in Figure 1 by solid lines.
Overall, students communicated that they value easy, quick access to both library and non-library resources (Theme 2: Preferred and Aspirational Access; Theme 5: Perceived Benefits) and prefer to manipulate research and performance materials in a personalized way (Theme 2: Preferred and Aspirational Access; Theme 4: Perceived Obstacles). These priorities manifested in several examples. These included: 1) the desire to have access to the same content, especially scores and books, in both digital and physical formats so they could choose based on their specific needs; 2) requests for streamlined access to subscription interfaces or downloadable content; and 3) calls for instruction on how to navigate library systems and access resources.
Theme 1: Context of Use encompassed students’ desire to have access to resources in various formats. Many focus group members communicated that they choose physical or digital materials based on the amount of content needed. For example, many expressed a preference for digital materials when taking notes or conducting quick searches, and desire print when engaging in deep reading, score study, or performance. Concerns about technological mediation, including screen fatigue and equipment malfunctions, sometimes influenced participants to choose physical media over digital, but personal learning style also played a part in their preferences and usage patterns. Theme 3: Value of Authority permeated discussions about choosing materials and focus group members emphasized the trust they place in the curated collections and “exclusive” content (i.e., unavailable for free online) to which the library provides access. Many expressed concerns about the quality and trustworthiness of free internet content and emphasized the importance they place on authority when choosing a score edition or audio/video recording.
Finally, focus group conversations presented participants with an opportunity to share their opinions on the obstacles and benefits they had noted when interacting with both library and non-library resources. These ranged from feeling uncertain or frustrated when searching their library’s collections to concern about the weight of physical materials or dealing with copyright. Still, the articulated benefits seemed to outweigh these perceived detriments. Many students lauded the library for helping them save money and providing easy ways to browse for and discover relevant repertoire and scholarship. They also extolled the benefits of free and freemium digital audio and video platforms, highlighting the ways that these resources make content easily discoverable and accessible.
Survey Demographics
For the quantitative portion of the study, 219 Eastman students (24% of enrolled students), 141 University of Minnesota students (35% of enrolled students), and 76 Kent State students (41% of students enrolled in in-person programs) completed the survey, for a total of 436 respondents. The researchers did not note any significant differences in results by institution. Just over half (52%) of study participants identified as performance or conducting majors (see Table 1). Some participants selected “other” as area of study instead of the option that represented their area; for example, one identified as a “classical guitar major” rather than selecting “performance.” Most of those who selected “other” for their area of concentration were double majors or minors in music.
The distribution of class standing in survey respondents skewed toward first-year and sophomore students (46% [n = 202]), while graduate students in master’s and doctoral programs made up only 23% (n = 100) of participants. Most respondents indicated that they were 25 years old or younger (86% [n = 373]). Thirty-one participants (7%) reported being over the age of 31.
|
Table 1 |
||||
|
Survey Participants by Institution and Area of Study |
||||
|
Area of study |
Kent State |
Rochester |
Minnesota |
Total |
|
Music Education |
37 |
14 |
29 |
80 |
|
Music (general BA) |
6 |
22 |
23 |
51 |
|
Performance/conducting |
28 |
161 |
34 |
223 |
|
Music History/ethnomusicology |
0 |
3 |
6 |
9 |
|
Theory/composition |
3 |
9 |
6 |
18 |
|
Music therapy |
0 |
0 |
14 |
14 |
|
Other |
2 |
9 |
24 |
35 |
|
Total |
76 |
218 |
136 |
430 |
Past Library Usage
The survey began with two questions about past library usage. In response to the question “Have you used physical materials from the library? These might include print books, print scores, print journals/newspapers/magazines, print encyclopedias, CDs, etc.,” 76% (n = 332) responded affirmatively. The percentage of students using physical materials increased along with class standing; only 63% (n = 127) of first year and sophomore students reported using physical materials; this number increased among juniors, seniors, and master’s students, reaching 100% usage (n = 46) for doctoral students. When analyzed by area of study, the data reflects high levels of usage of physical library materials across all disciplines, though was lowest among music education 68% (n = 54) and music therapy students 64% (n = 9).
Sixty-nine percent (n =303) of surveyed students replied positively to the question: “Have you used digital materials from the library?” Like the use of physical library materials, use of digital library materials also increased along with class standing, rising from 52% (n = 105) for first year and sophomore students to 96% (n = 44) for doctoral students. While usage of digital library materials was notable across most areas of study, music therapy students reported the highest level of use at 93% (n = 13). They were followed by 89% (n = 8) of musicology and ethnomusicology students.
What Formats Are Music Students Using?
Survey participants were then asked if they used, or planned to use, scores, books, audio, video, reference content, and journals for classes/lessons. The most common content, in rank order, were scores (86% [n = 375]); books (81% [n = 353]); serials (57% [n = 250])’ audio (55% [n = 240]); reference materials (53% [n = 232]); and video (44% [n = 193]). For those who answered positively, we followed up with questions about sources of the content as well as frequency of use. These data appear below.
Scores
The importance of scores was consistent across class standing and disciplines of study. Participants from all majors relied heavily on score use (which ranged from 84% to 91%, depending on class standing), except for students in music therapy, of whom only 64% (n = 9) reported score use.
The authors observed that while many students had a general preference for print scores, they admitted to frequent use of freely available digital scores. Survey data indicated that score preferences were split between physical (48% [n = 179]) and digital access (51% [n = 193]). Of those who preferred digital access, 31% (n = 117) favored scores through digital non-library sources like the International Music Score Library Project (IMSLP.org), and 20% (n = 76) claimed to prefer digital scores from the library.‡
Most survey respondents reported accessing scores from various sources at an average of two to three times per week (25% [n = 93] for print scores from the library; 32% [n = 121] for print scores from non-library sources; and 50% [n = 186] for free online scores). Digital scores that students purchase themselves received the lowest amount of reported use by all survey respondents; 19% (n = 72) described using these types of resources one to two times per year, and 30% (n = 114) stated that they never used them.
Graduate student survey participants indicated that they made use of their library’s print score collections more frequently than undergraduates, with 43% (n = 21) of master’s students and 37% (n = 14) of doctoral students specifying that they used these materials two to three times per week. Use of non-library print scores was higher, and about a third of students reported that they used print scores from non-library sources two to three times per week. Focus group participants reported wanting to annotate their materials and to retain those markings. Furthermore, studio teachers often required them to purchase scores to build a personal library.
The percentage of participants who preferred physical versus digital scores was fairly evenly split among students in most majors. Music theory/composition and music therapy bucked the trend; while the number of participants from each discipline was small (17 and eight, respectively), only 25% of these students favored physical scores over digital.
Students shared several reasons why they did not exclusively prefer digital scores over physical materials. They included experiencing screen fatigue and fear of technical difficulties during a performance, as well as skepticism about the trustworthiness of free online resources. Several focus group members highlighted the difference in quality between the scholarly editions of scores and the free content available through crowd-sourced sites like IMSLP; they lamented the latter’s lack of introductions and editors’ notes, though they appreciated finding manuscript scores and first editions on the public domain site. Several participants expressed anxiety when discussing their experiences with searching for scores in their library’s catalog, yet they reported placing trust in the curated selection of resources offered in the library’s score collections. Many liked the tangibility of print, and frequently described how much easier it was for them to browse and compare print score editions side by side.
Major drawbacks to working with print included carrying the weight of heavy materials and hesitancy to write on library-owned scores. Several focus group contributors were partial to the idea of “owning” library copies of scores they scan or download, as they liked to create annotated and clean copies that they could organize on their own devices. One participant stated, “It’s always going to be there. I’ll never lose that copy.”
Books
Eighty-two percent of survey respondents (n = 356) reported using book content for their classes and/or lessons, with similar rates for graduates and undergraduates. Survey participants’ preferred means of accessing book content was equally split between physical and digital resources. However, students indicated that they used print books more frequently than ebooks; 50% (n = 179) of students reported using print books two to three times per week, while only 36% (n = 129) reported this level of ebook usage. Students reported using library ebooks less frequently than library print books, with 21% (n = 74) stating that they did not ever use library ebooks. When survey respondents did consult ebooks, however, they preferred to access them through the library. Sixty-four percent (n = 112) of ebook users rated accessing these materials through the library as their first choice, while 36% (n = 63) indicated that they opt for non-library sources like Amazon or Google Books.
Students expressed interest in having access to both physical and digital content and choosing depending on their need. For example, participants reported preferring ebooks for research to copy and paste text and conduct keyword searches. However, they desired print when reading a source in its entirety to avoid screen fatigue. Students highlighted access issues with library ebook platforms, citing examples of awkward interfaces, the difficulty of reading on small screens, download limits, and the disappearance of licensed content.
Serials
Most survey respondents (57% [n = 250]) across all majors and class standings reported that they use journal, magazine, or newspaper content in their studies. Students enrolled in research intensive programs responded with the highest numbers of affirmative answers to this survey question; 100% (n = 9) of music history/ethnomusicology students and 83% each of theory/composition students (n = 15) and music therapy students (n = 10) reported working with serial content. Doctoral and master’s students reported the highest rates of use at 98% (n = 45) and 75% (n = 39), respectively.
According to survey participants, their preferred means of accessing to serials was via digital library resources (70% [n = 174]). Print was only favored by 10% (n = 25). The concept of cost savings came up frequently during focus group discussions, and respondents noted the value the library provides in subscribing to hundreds of resources like journals that would otherwise be unavailable to them.
Audio
Fifty-six percent of survey respondents (n = 242) across all class standings reported that they either had or planned to use audio content. Although most students across most majors needed audio content in their studies, use was highest amongst music history/ethnomusicology (89% [n = 8]) and theory/composition students (83% [n = 15]).
Students expressed an overwhelming preference for streaming audio; 83% (n = 198) favored audio available through non-library resources like Spotify, YouTube, or Amazon, and 14% (n = 34) indicated a preference for library audio databases. Advanced undergraduates and doctoral students were the most frequent patrons of library audio databases; 26% (n = 10) of doctoral students reported that they access these resources two to three times per week, and 24% (n = 16) of juniors and seniors stated that they accessed library streaming audio two to three times per month. However, these numbers paled in comparison to students’ use of non-library streaming audio: 82% (n = 56) of juniors and seniors; 76% (n = 22) of master’s students; 71% (n = 27) of doctoral students; and 65% (n = 69) of first-year students and sophomores reported using non-library streaming audio resources two to three times per week. Only 3% (n = 8) of survey respondents indicated that they preferred to access audio through CDs.
Focus group participants voiced a significant preference for non-library streaming audio, indicating comfort with using the interfaces of YouTube and Spotify, and an appreciation for the convenience and speed of accessing content through these platforms. Students also articulated several drawbacks to these resources, including the limited availability of older recordings and recordings issued by smaller labels, inconsistent metadata, sound quality issues, and the impermanence of audio recordings available via free or freemium platforms.
Many focus group participants mentioned the importance of performance quality and trustworthiness when choosing a recording and cited the need to find performances featuring authoritative interpretations by specific performers or specialist ensembles (e.g., in early music) through the library’s collections of streaming audio resources and physical recordings. Focus group participants expressed an interest in liner notes, acknowledging these resources’ worth in their research processes and lamenting that supplemental commentary is often not available via freemium platforms. These views were juxtaposed against the annoyance they experienced when using library audio collections, including reports of awkward interfaces and apps, and frequent requests to log in or authenticate. Focus group members also communicated that they did not feel it necessary for libraries to continue to collect CDs since “we live in a streaming world.” They cited several reasons that they do not use physical audio media, including a lack of browsing access to CD and LP collections, problems with searching for recordings in library catalogs, and a lack of access to audio playback equipment.
Reference Content
Fifty-three percent (n = 127) of students reported a preference for digital access to reference materials through the library, while 29% (n = 68) indicated a tendency towards free websites like Wikipedia. Only 16% (n = 37) preferred print reference books in the library. Although survey respondents ranked non-library digital reference sources lower, they accessed these resources at a high rate. The rates by class standing were 60% (n = 26) for master’s students, 57% (n = 20) for doctoral students, and 39% (n = 25) for juniors and seniors. Thirty-eight percent (n = 35) of first year and sophomore students reported that they accessed digital reference content from non-library sources two to three times per week.
Video
Video content, either from library or non-library sources, was the least used of the six content types surveyed at 44% (n = 193). Doctoral students reported the most use of video content (72% [n = 33]), while between 40% and 50% of undergraduates and master’s students reported using video in their classes and/or lessons.
Eighty-five percent of survey respondents who used video (n = 165) preferred non-library streaming venues like YouTube and Amazon. Twelve percent (n = 23) favored digital access via library subscriptions such as Kanopy, while only 3% (n = 5) wanted to use DVDs. Library streaming video platforms received more use than DVDs, but not by much. While 21% each of doctoral students (n = 7) and juniors/seniors (n = 11) reported using library streaming video two to three times per semester, 14% (n = 12) of first year and sophomore students reported using library streaming video only one to two times per year. Non-library streaming video, however, was used frequently, with almost half of students across all class standings reporting that they used non-library streaming video two to three times per week.
A vocal number of focus group members highlighted the value of specialized streaming video platforms available through the library. They recognized that resources like the Berliner Philharmoniker Digital Concert Hall are not freely available and offer proprietary content. Students reported being more interested in the library providing access to specialized video databases that cater to viewers with, as one focus group member put it, “niche” musical interests over subscribing to audio platforms that include materials they can find on free or freemium platforms.
Opinions, Behaviors, and Agreement Statements
When asked why they used non-library resources, students across all class standings commonly cited convenience and comfort with non-library sources (see Table 2). Almost all survey respondents (93%) reported using non-library sources, with “getting non-library sources is more convenient” (66%), and “I feel more comfortable using non-library resources because I use them outside of classes/lessons” (45%) as the second and third most common reasons, respectively.
|
Table 2 |
|
|
Responses to “Why do you use non-library sources for your studies? Please check all that apply.” |
|
|
I frequently obtain items for my studies through non-library sources (YouTube, IMSLP, Wikipedia, etc.). |
93% |
|
Getting non-library sources is more convenient. |
66% |
|
I feel more comfortable using non-library resources because I use them outside of classes/lessons. |
45% |
|
The library doesn’t have everything I need. |
33% |
|
I don’t know what the library has. |
24% |
|
I don’t know how to obtain library resources. |
16% |
|
Non-library sources are just as credible, authoritative, trustworthy. |
14% |
|
I don’t need library materials. |
5% |
Over half of survey respondents indicated they were encouraged to use library resources by music faculty, believed that library resources played an important role in their studies, and were willing to access content in unfamiliar/inconvenient forms if it is more credible (see Table 3).
|
Table 3 |
|||
|
Responses to “Indicate your level of agreement with each statement.” |
|||
|
Agree |
Neutral |
Disagree |
|
|
The library should prioritize the purchase of print/physical materials over digital materials. |
29% |
46% |
24% |
|
Library resources play an important role in my classes/lessons. |
61% |
31% |
8% |
|
I begin my research on the library’s website. |
43% |
29% |
28% |
|
I prefer to research exclusively with digital resources. |
40% |
33% |
27% |
|
I prefer to purchase and own some of the materials needed for my academic coursework. |
47% |
25% |
27% |
|
Music faculty encourage me to use library resources in my classes/lessons. |
69% |
23% |
8% |
|
I am willing to use content in an inconvenient/unfamiliar form if it’s more credible. |
66% |
27% |
7% |
In alignment with the focus group Theme 3: Value of Authority, 66% (n = 277) of students surveyed agreed with the statement: “I am willing to use content in an inconvenient/unfamiliar form if it’s more credible.” Perhaps surprisingly, 36% (n = 71) of first- and second-year students concurred with the statement that the library should prioritize print over digital materials. These results seem to align with several findings of the qualitative data; a notable number of focus group participants indicated that they prefer to have access to materials in both physical and digital formats, and many focus group members communicated that they recognize the value of physical materials, especially print scores.
When asked to rank order material types that are most important for their library to purchase (see Table 4), most students prioritized score content. Rated last were ebooks, which received only 36%. A breakdown of responses by class standing, however, revealed several important differences between groups. Interest in library acquisitions of ebooks and reference databases grew as class standing increased. Doctoral students desired that their library purchase more print books and serials databases as compared to master’s and undergraduate students.
|
Table 4 |
|
|
Responses to “What should the library buy?”* |
|
|
Material type |
Ranking |
|
Score databases |
71% (M = 1.95, SD = 1) |
|
Print scores |
67% (M = 1.76, SD = 1) |
|
Video databases |
52% (M = 2.68, SD = 1) |
|
Reference databases |
43% (M = 2.73, SD = .9) |
|
Audio databases |
42% (M = 2.68, SD = 1) |
|
Serial databases |
38% (M = 2.41, SD = 1.2) |
|
Print books |
37% (M = 2.48, SD = 1) |
|
Ebooks |
36% (M = 2.50, SD = 1.1) |
|
* A lower mean indicates higher ranking. |
|
Discussion
This study suggests that preferences documented in the 2018 article seem to have solidified in many cases, although there were several notable changes to how respondents prioritized print vs. digital materials in a comparison of the longitudinal data (see Table 5). The preferred means for books and scores changed dramatically between 2012 and 2017 but moderated between 2017 and 2022. Eight percent more students in 2022 preferred accessing books electronically over print, leaving an even divide between physical and electronic books. As physical interactions have become more common since libraries reopened from pandemic closures, it will be important to note whether these preferences remain consistent or move in a particular direction.
|
Table 5 |
||||||
|
Preferred Means of Access in 2012, 2017, and 2022* |
||||||
|
|
Physical |
Electronic/Web-based |
||||
|
Material type |
2012 |
2017 |
2022 |
2012 |
2017 |
2022 |
|
Books |
84% |
58% |
50% |
16% |
42% |
50% |
|
Scores |
73% |
45% |
48% |
27% |
56% |
52% |
|
Audio |
36% |
4% |
3% |
61% |
96% |
97% |
|
Serials |
34% |
10% |
10% |
66% |
90% |
90% |
|
Reference materials |
55% |
16% |
16% |
45% |
83% |
84% |
|
Video |
39% |
1% |
3% |
61% |
100% |
97% |
|
* The 2012 survey offered the respondents the option to choose “No preference” or “Both,” so some total percentages represented in Table 5 are under 100%. |
||||||
After considerable movement towards digital scores between 2012 and 2017, 3% more students indicated a preference for print in 2022; the divide between preference for print or digital scores, however, remains almost evenly split. Perhaps the reason for the stalling of momentum—in addition to possible screen fatigue—is that the technology in common use today was already relatively mature circa 2010 with the development of IMSLP and tablet computers. Movement toward digital access provided by commercial services like nkoda.com and Henle Library (www.henle-library.com) may be slowed due to digital rights management (e.g., download and printing restrictions in nkoda), limited catalogs (e.g., Henle only offering Henle publications, whose print forms are already well-represented in many music libraries), or monetary considerations. Improvements in smartphone cameras and library scanners mean that users can quickly digitize the library physical holdings they trust for free, obviating the need for photocopies and providing durable access in the file type (usually PDF) most useful for access, sharing, and markup.
Students seemed especially interested in the library’s commitment to providing a score collection distinguished by both breadth and depth. Many noted the importance of purchasing contemporary pieces unavailable elsewhere (and pointed to perceived deficiencies in library holdings of new music) as opposed to works easily accessible elsewhere or already available in other editions. Some, however, mentioned the value of the ability to compare different versions of the same work to determine the edition most suited to their needs. It was clear that the reason for using the library in these cases came down to finances. Purchasing a large collection of new pieces with different editions of the same work is cost prohibitive for any individual.
Preference for electronic audio has similarly remained fixed in 2022 when compared with 2017, underscoring the findings of Dougan Johnson (2020) and of Czeisel and Smith (2021). While there was little room for further movement away from physical audio media, the added value respondents placed on liner notes points to an advantage that library-provided resources like Naxos offer over YouTube and Spotify; this further supports both Dougan Johnson’s (2020) and Bonjack’s (2021) findings regarding the relevance of physical media. Music students do not seem to ascribe the same educational value to the additional materials with which DVDs are sometimes packaged—for example, commentary, deleted scenes, and other special features—as they do to CD liner notes. The rate at which they prefer to use DVDs remained virtually unchanged between 2017 (2%) and 2022 (3%).
These findings suggest trust in library collections, which would likely be welcomed by librarians, but which could still be cause for concern. Students should not uncritically accept content they find in library sources while at the same time rejecting that same content simply because it appears online. Information literacy instruction on what makes book, score, periodical, reference, audio, or video content reliable and useful would serve patrons better than reflexively accepting the authority of both physical and digital library collections. However, many students appear to have internalized the message that they cannot always trust information available online. Theme 3: Value of Authority was bolstered by discussions of students’ concerns about the trustworthiness of openly accessible and free content. As one focus group participant put it: “We don’t want students to go strictly to Google or to Wikipedia to find that baseline information, we would rather them go to the reference, you know, pull out the book, and then that pushes them to more suitable research avenues.” The study was conducted before large language models like ChatGPT rose in the national consciousness, yet it seems reasonable that a similar sentiment would hold, equating physical and/or library-mediated resources with trustworthiness over freemium, web-based tools.
Several recurring motifs persisted across discussion of multiple material types and formats. Students reported valuing “quality” and “reliable” research and performance materials and were willing to access content in a format that they did not find convenient if they deemed it more reliable than free internet alternatives. Participants recognized and appreciated that their library offers access to “exclusive” content, such as journal articles and obscure recordings. However, this ideal was contrasted by convenience and ease of access. Because students sometimes feel overwhelmed by library interfaces and systems, both digital and physical, they valued having streamlined ways to interact with and manipulate materials. Though context of use emerged as a major driver for participants’ decisions for all content types, students aspired to have simultaneous physical and digital access to content and the option to download digital versions so as to “own” them on personal devices.
Study Limitations
This research had several limitations. The authors intentionally designed the survey to be short to encourage students to complete it, and therefore several topics that could have been relevant to students’ use of library materials were excluded (e.g., whether they had access to a CD player at home or knew about circulating playback equipment offerings at their institution).
Focus group participants were likely to be library supporters and graduate students, hence their responses may not be generalizable to broader student populations. Because these focus groups were intended to gather information from participants and not to serve as opportunities for information literacy instruction, the authors could not correct misapprehensions that may have affected participants’ perceptions of library resources (e.g., making a distinction between journal articles provided seamlessly by the library via IP authentication and free online materials from non-library sources). Furthermore, students may have been hesitant to express dissatisfaction with library collections or services because the librarians served as the facilitators of the focus groups.
Lastly, the sample of participants surveyed and interviewed may not be broadly generalizable to the population of all university music programs. The participating institutions do not offer identical programs of study (e.g., only one of the three institutions offers a music therapy program), so data gathered from students in some majors represents a small sample size. The music collections at the participating institutions also differed in size and scope, impacting student perceptions of library holdings. Slightly more than half of the students who completed the survey were performance or conducting majors, so feedback from participants in applied disciplines received greater representation than responses by students in academic tracks of study.
Conclusion
The 2022 survey and focus groups highlight the enduring importance of the library and illustrate the ways in which format preferences have shifted and solidified since the arrival of the COVID-19 pandemic. By presenting combined data gathered from institutions of different sizes and geographic regions, this study may offer findings useful to librarians in several settings. Physical content remains a viable format for scores and books, while digital materials of every content type are an undeniably important resource for libraries and their patrons. Non-library resources—most notably YouTube, IMSLP, Wikipedia, and their counterparts—have entrenched themselves in the educational landscape. Libraries should adjust their collection practices to varying degrees based on what students and their faculty are using. YouTube, in particular, has become a dominant resource for both video and sound. This was evinced by one particular focus group statement: “I don’t really use much audio anymore, only YouTube.” The value placed on seamless digital connection should be a boon to Open Educational Resources in the years to come, even if most users are unaware of that nomenclature.
Bibliographic instruction clearly plays an important part in how libraries and their patrons interact with collections. Students expressed feeling intimidated and overwhelmed by collections in terms of amount and complexity. In-person orientation and face-to-face instruction obviously became difficult or impossible during the pandemic. Yet, as restrictions have been removed, the importance of bibliographic instruction has been made ever clearer. Similarly, students often remarked on their disappointment that they were not exposed to library resources much earlier in their academic careers.
While some academic librarians may have had concerns during the COVID-19 pandemic about the future of their work and libraries, conditions have mostly returned to a pre-pandemic environment. User needs and preferences did not change dramatically after the pandemic and are similar to those in 2017. Librarians will continue to face challenges, and understanding and monitoring the needs, preferences, and behaviors of library users remains crucial as information seeking behaviors evolve and freely available materials permeate the internet.
Acknowledgements
The authors wish to thank Susan Clark (editorial guidance); Kristin Yeager (statistics council); Dr. Michael Silverman (guidance on thematic analysis); Toni Anthony (figure design advice); and the C&RL Editor and anonymous reviewers.
Appendix A. Survey Questions
Past & Current Use
Have you ever used physical materials from the library? These might include print books, print scores, print journals/newspapers/magazines, print encyclopedias, CDs, etc.
- Yes
- No
Have you used digital materials from the library? These might include ebooks, digital scores, digital journals/newspapers/magazines, digital reference sources (like Oxford Music Online), streaming audio/video (like Naxos), etc.
- Yes
- No
Have you used, or do you plan on using, books for your classes/lessons?
- Yes
- No
Display if “Have you used, or do you plan on using, books for your classes/lessons”= yes.
How often do you typically use book content (including textbooks) for your classes/lessons? Indicate formats & frequency.
|
2 to 3 times a week |
2 to 3 times a month |
2 to 3 times a semester |
1 to 2 times a year |
I have not used yet, but probably will |
Do not use |
|
|
Print books from the library |
○ |
○ |
○ |
○ |
○ |
○ |
|
Print books not from the library |
○ |
○ |
○ |
○ |
○ |
○ |
|
Electronic books (eBooks) from the library |
○ |
○ |
○ |
○ |
○ |
○ |
|
eBooks not from the library (like Google books) |
○ |
○ |
○ |
○ |
○ |
○ |
Have you ever used, or do you plan on using, audio content for your classes/lessons?
- Yes
- No
Display if “Have you used, or do you plan on using, audio for your classes/lessons” = yes.
How often do you typically use audio content for your classes/lessons? Indicate formats & frequency.
|
2 to 3 times a week |
2 to 3 times a month |
2 to 3 times a semester |
1 to 2 times a year |
I have not used yet, but probably will |
Do not use |
|
|
CDs from the library |
○ |
○ |
○ |
○ |
○ |
○ |
|
CDs not from the library |
○ |
○ |
○ |
○ |
○ |
○ |
|
Digital audio from the library (like Naxos) |
○ |
○ |
○ |
○ |
○ |
○ |
|
Digital audio not from the library (like Spotify, etc) |
○ |
○ |
○ |
○ |
○ |
○ |
Have you ever used, or do you plan on using, video content for your classes/lessons?
- Yes
- No
Display if “Have you used, or do you plan on using, video for your classes/lessons” = yes.
How often do you typically use video content for your classes/lessons? Indicate formats & frequency.
|
2 to 3 times a week |
2 to 3 times a month |
2 to 3 times a semester |
1 to 2 times a year |
I have not used yet, but probably will |
Do not use |
|
|
DVDs from the library |
○ |
○ |
○ |
○ |
○ |
○ |
|
DVDs not from the library |
○ |
○ |
○ |
○ |
○ |
○ |
|
Digital video from the library (like Kanopy) |
○ |
○ |
○ |
○ |
○ |
○ |
|
Digital video not from the library (like YouTube, etc) |
○ |
○ |
○ |
○ |
○ |
○ |
Have you used, or do you plan on using, journal, magazine, or newspaper articles for your classes/lessons?
- Yes
- No
Display if “Have you used, or do you plan on using, journal, magazine, or newspaper articles for your classes/lessons” = yes.
How often do you typically use journal, magazine, or newspaper articles for your classes/lessons? Indicate formats & frequency.
|
2 to 3 times a week |
2 to 3 times a month |
2 to 3 times a semester |
1 to 2 times a year |
I have not used yet, but probably will |
Do not use |
|
|
Print articles from the library |
○ |
○ |
○ |
○ |
○ |
○ |
|
Print articles not from the library |
○ |
○ |
○ |
○ |
○ |
○ |
|
Digital articles through the library |
○ |
○ |
○ |
○ |
○ |
○ |
|
Digital articles not through the library |
○ |
○ |
○ |
○ |
○ |
○ |
Have you used, or do you plan on using, reference content (like encyclopedias and dictionaries) for your classes/lessons?
- Yes
- No
Display if “Have you used, or do you plan on using, reference for your classes/lessons” = yes.
How often do you typically use reference materials (like encyclopedias & dictionaries) for your classes/lessons? Indicate formats & frequency.
|
2 to 3 times a week |
2 to 3 times a month |
2 to 3 times a semester |
1 to 2 times a year |
I have not used yet, but probably will |
Do not use |
|
|
Print library reference books (encyclopedia, etc) |
○ |
○ |
○ |
○ |
○ |
○ |
|
Digital reference sources through the library (like Oxford Music Online) |
○ |
○ |
○ |
○ |
○ |
○ |
|
Free websites not through the library (like wikipedia) |
○ |
○ |
○ |
○ |
○ |
○ |
Have you used, or do you plan on using, scores for your classes/lessons?
- Yes
- No
Display if “Have you used, or do you plan on using, scores for your classes/lessons” = yes.
How often do you typically use scores for your classes/lessons? Indicate formats & frequency.
|
2 to 3 times a week |
2 to 3 times a month |
2 to 3 times a semester |
1 to 2 times a year |
I have not used yet, but probably will |
Do not use |
|
|
Print scores from the library |
○ |
○ |
○ |
○ |
○ |
○ |
|
Print scores not from the library |
○ |
○ |
○ |
○ |
○ |
○ |
|
Free digital scores (like IMSLP) |
○ |
○ |
○ |
○ |
○ |
○ |
|
Digital scores I purchase online |
○ |
○ |
○ |
○ |
○ |
○ |
What materials should the library prioritize for future purchase? Check all that apply.
- eBooks
- Digital journals, magazines, and/or newspapers
- Print books
- Online video databases (with performances, masterclasses, etc.)
- Digital databases with reference materials
- Print scores
- Streaming audio music databases (like Naxos)
- Score databases with scores for downloading/printing
- I don’t believe the library should prioritize any materials for purchase
Do not display if “I don’t believe the library should prioritize any materials for purchase” = yes OR “What materials should the library prioritize for future purchase” is less than 2.
Carry Forward choices from “What materials should the library prioritize for future purchase?”
Of the choices you selected, rank order up to four of your top materials you think the library should prioritize for purchase. Rank your top four choices (1 = highest priority):
___ Print books
___ eBooks
___ Print scores
___ Score databases with scores for downloading/printing
___ Streaming audio music databases (like Naxos)
___ Online video databases (with performances, masterclasses, etc.)
___ Digital journals, magazines, and/or newspapers
___ Digital databases with reference materials (like Oxford Music Online)
Preferred means of access
Display if “Have you used, or do you plan on using, audio content for your classes/lessons” = yes.
What is your preferred means to access audio/sound for your classes/lessons?
- CDs
- Digital library sources (like Naxos)
- Digital non-library sources (like Spotify, YouTube, Amazon)
Display if “Have you used, or do you plan on using, video content for your classes/lessons” = yes.
What is your preferred means to access video for your classes/lessons?
- DVDs
- Digital library sources (like Kanopy)
- Digital non-library sources (like YouTube, Amazon)
Display if “Have you used, or do you plan on using, sheet music/scores for your classes/lessons” = yes.
What is your preferred means to access sheet music/scores for your classes/lessons?
- Digital library sources
- Digital non-library sources (like IMSLP, etc.)
Display if “Have you used, or do you plan on using, journal, magazine, and newspaper articles for your classes/lessons” = yes.
What is your preferred means to access journal, magazine, and newspaper articles for your classes/lessons?
- Digital library sources
- Digital non-library sources
Display if “Have you used, or do you plan on using, reference materials for your classes/lessons” = yes.
What is your preferred means to access reference materials (dictionaries, encyclopedias, etc.) for your classes/lessons?
- Print reference books in the library
- Digital library sources (like Oxford Music Online)
- Free websites (like Wikipedia)
Display if “Have you used, or do you plan on using, book content for your classes/lessons” = yes.
What is your preferred means to access book content for your classes/lessons?
- eBooks from the library
- eBooks not from the library (like through Amazon, Google Books, etc.)
Satisfaction & Agreement
Indicate your level of agreement with each statement:
|
Agree |
Neutral |
Disagree |
Don't know |
|
|
I prefer to purchase and own some of the materials needed for my academic coursework. |
○ |
○ |
○ |
○ |
|
Music faculty encourage me to use library resources in my classes/lessons. |
○ |
○ |
○ |
○ |
|
I am willing to use content in an inconvenient/unfamiliar form if it's more credible. |
○ |
○ |
○ |
○ |
|
The library should prioritize the purchase of print/physical materials over digital materials. |
○ |
○ |
○ |
○ |
|
Library resources play an important role in my classes/lessons. |
○ |
○ |
○ |
○ |
|
I begin my research on the library's website. |
○ |
○ |
○ |
○ |
|
I prefer to research exclusively with digital resources. |
○ |
○ |
○ |
○ |
I frequently obtain items for my studies through non-library sources (YouTube, IMSLP, Wikipedia, etc.).
- Yes
- No
Display if “I frequently obtain items for my studies through non-library sources (YouTube, IMSLP, Wikipedia, etc.)” = yes.
Why do you use non-library sources for your studies? Please check all that apply:
- I do not need library materials.
- I feel more comfortable using non-library resources because I use them outside of class/lessons.
- Getting non-library resources is more convenient.
- Non-library sources are just as credible, authoritative, trustworthy.
- I do not know what the library has.
- I do not know how to obtain library resources.
- The library does not have what I need.
Demographics
What is your class standing?
- First Year/Sophomore
- Junior/Senior
- Masters (MM, MA, MFA)
- Doctoral (DMA, PhD)
- Other post-baccalaureate
What is your age?
- 18-21
- 22-25
- 26-30
- 30+
What is your area of study in the School of Music?
- Music education
- Music (general BA)
- Performance/conducting
- Music history/ethnomusicology
- Theory/composition
- Music therapy
- Other (please describe): _________________________________
Appendix B. Focus Group Questions
- Why do you use or not use the library to get materials for your classes/lessons?
- How has the pandemic changed these practices?
- How do you like to consume/read book content for classes/lessons: in print, on smaller mobile devices, or larger electronic screens?
- Follow up: what do you see as the advantages/disadvantages of the various formats?
- Follow up: what are the issues with finding/accessing each format type? Does that influence your preference?
- Follow up: Other thoughts on print books vs. electronic books?
- How many of you use audio and/or video for classes/lessons, and how do you access/listen to it?
- Follow up: what do you see as the advantages/disadvantages of the various formats?
- Follow up: should the library spend money on audio and/or video resources (CDs, DVDs, streaming DBs, etc.)?
- Follow up: what are the issues with finding/accessing each format type? Does that influence your preference?
- Follow up: Other thoughts on this audio/video?
- How many of you use scores for classes/lessons, and how do you access/view them?
- Follow up: what do you see as the advantages/disadvantages of the various formats?
- Follow up: should the library spend money on score resources (print, score DBs, etc.)?
- Follow up: what are the issues with finding/accessing each format type? Does that influence your preference?
- Follow up: Other thoughts on scores?
- How many of you use journal, magazine, newspaper articles for classes/lessons, and how do you access/view them?
- Follow up: what do you see as the advantages/disadvantages of the various formats?
- Follow up: should the library spend money on journals (print, electronic, ILL, etc.)?
- Follow up: what are the issues with finding/accessing each format type? Does that influence your preference?
- Follow up: Other thoughts on journal content?
- How many of you use reference sources for classes/lessons, and how do you access/view them?
- Follow up: what do you see as the advantages/disadvantages of the various formats?
- Follow up: should the library spend money on reference materials (print, online reference DBs, etc.)?
- Follow up: what are the issues with finding/accessing each format type? Does that influence your preference?
- Follow up: Other thoughts on using reference materials?
- How important are the library’s collections of the following:
- Physical materials (books, scores, media items, print journals)
- To what extent do you use the library’s collection of physical materials (e.g., daily, weekly, monthly, once or twice a semester, a couple times a year, not at all, etc.)
- Electronic/digital resources (books, scores, media items, print journals)
- To what extent do you use the library’s collection of electronic/digital materials (e.g., daily, weekly, monthly, once or twice a semester, a couple times a year, not at all, etc.)
- What are the obstacles to accessing library resources (e.g., double-factor authentication, having to go to the library website, etc.)?
- What does the ideal library collection look like for your discipline? Is it more important that the library make certain resources available digitally than others? If so, which types of materials do you prefer to find/use in digital format?
References
Al-Mawee, W., Morgan, K., & Gharaibeh, T. (2021). Student’s perspective on distance learning during COVID-19 pandemic: A case study of Western Michigan University, United States. International Journal of Educational Research Open, 2, 1–13. https://doi.org/10.1016/j.ijedro.2021.100080
Berg, C., Salvesen, L., Barrett, C. H., & Lafazan, B. (2022). Back on campus: How New Jersey academic librarians are adapting to the new normal. The Journal of Academic Librarianship, 48(6), 1–7. https://doi.org/10.1016/j.acalib.2022.102588.
Bernard, H.R., & Ryan, G.W. (2010). Analyzing qualitative data: Systematic approaches. SAGE.
Bonjack, S. (2023). The audacity of hi-fi: A case for lending LP records. Notes, 79(3), 366–380. https://doi.org/10.1353/not.2023.0002
Braun, V., & Clarke, V. (2006). Using thematic analysis in psychology. Qualitative Research in Psychology, 3(2), 77–101. https://doi.org/10.1191/1478088706qp063oa
Braun, V., & Clarke, V. (2013). Successful qualitative research: A practical guide for beginners. SAGE.
Braun, V., Clarke, V., Hayfield, N., & Terry, G. (2019). Thematic analysis. In P. Liamputtong (Ed.), Handbook of research methods in health social sciences (pp. 843–860). Springer.
Carrière, J. C., de Tonnac, J. P., & Eco, U. (2012). This is not the end of the book: A conversation (P. McLean, Trans.). Northwestern University Press.
Clark, J.C. (2013). Format preferences of performing arts students. The Journal of Academic Librarianship, 39(3), 297–307. https://doi.org/10.1016/j.acalib.2013.02.005
Clark, J.C. & Evans, A.L. (2015). Are audio reserves still relevant in libraries? Journal of Interlibrary Loan, Document Delivery and Electronic Reserve, 25(1/2), 1–14. https://doi.org/10.1080/1072303X.2015.1076552
Clark, J.C. & Yeager, K. (2018). Seek and you shall find? An observational study of music students’ library catalog search behavior. The Journal of Academic Librarianship, 44(1), 105–112. http://dx.doi.org/10.1016/j.acalib.2017.10.001
Clark, J.C., Stormes, S., & Sauceda, J. (2018). Format preferences of performing arts students: A multi-institution study. The Journal of Academic Librarianship, 44(5), 620–626. https://doi.org/10.1016/j.acalib.2018.07.007
Czeisel, M. J., & Smith, V. D. (2021). University music students’ choice of music listening sources: Use of library resources as compared with non-academic streaming services. Music Reference Services Quarterly, 24(4), 194–220. https://doi.org/10.1080/10588167.2020.1854568
Dougan, K. (2012) Information seeking behavior of music students. Reference Services Review, 40(4), 558–573. https://doi.org/10.1108/00907321211277369
Dougan Johnson, K. (2020). The changing face of academic music media collections in response to the rise of online music delivery. Notes, 77(2), 191–223. https://doi.org/10.1353/not.2020.0092
Dougan Johnson, K. & Bonjack, S. (2023). Sound recordings. Notes, 80(1), 90–99. https://doi.org/10.1353/not.2023.a905319
Eastman School of Music, University of Rochester. (n.d.). Eastman School of Music. Retrieved November 19, 2023, from https://www.esm.rochester.edu
Eastman School of Music, University of Rochester. (n.d.). Fast Facts/FAQ. Eastman School of Music. Retrieved November 19, 2023, from https://www.esm.rochester.edu/about/facts
Gad, G. M., Palomo, M., & Cheng, W. (2023, June). Virtual or face-to-face learning mode: Is that the question? [Conference presentation]. 2023 ASEE Annual Conference & Exposition, Baltimore, MD, United States. https://peer.asee.org/44603
Green, A. (2022). Post COVID-19: Expectations for academic library collections, remote work, and resource description and discovery staffing. The Journal of Academic Librarianship, 48(4), 1–13. https://doi.org/10.1016/j.acalib.2022.102564
Holmes, S. C. (2020). Music in the stacks: Utilizing libraries as a resource for flutists. The Flutist Quarterly, 45(4), 30–33.
Louderback, P. (2021). During and post COVID-19 practices of a regional academic library. Journal of Library Administration, 61(6), 726–734. https://doi.org/10.1080/01930826.2021.1947062
Munip, L., Tinik, L., Borrelli, S., Randone, G. R., & Paik, E. J. (2022). Lessons learned: A meta-synthesis examining library spaces, services and resources during COVID-19. Library management, 43(1/2), 80–92. https://doi.org/10.1108/LM-08-2021-0070
Owens, E., Hwang, S., Kim, D., Manolovitz, T., & Shen, L. (2023). Do you love them now? Use and non-use of academic ebooks a decade later. Journal of Academic Librarianship, 49(3), 102703. https://doi.org/10.1016/j.acalib.2023.102703
Salta, K., Paschalidou, K., Tsetseri, M., & Koulougliotis, D. (2022). Shift from a traditional to a distance learning environment during the COVID-19 pandemic: University students’ engagement and interactions. Science & Education, 31(1), 93–122. https://doi.org/10.1007/s11191-021-00234-x
Strauss, A., & Corbin, J. (1998). Basics of qualitative research: Techniques and procedures for developing grounded theory. SAGE.
University of Minnesota, Twin Cities. (n.d.). About Us. Retrieved November 19, 2023, from https://twin-cities.umn.edu/about-us
Vaismoradi, M., Turunen, H., & Bondas, T. (2013). Content analysis and thematic analysis: Implications for conducting a qualitative descriptive study. Nursing & Health Sciences, 15(3), 398–405. https://doi.org/10.1111/nhs.12048
Wigginton, C. (2022, February 16). My COVID librarian hero. Legacy: A Journal of American Women Writers. https://legacywomenwriters.org/2022/02/16/my-covid-librarian-hero
† The University of Rochester also includes the Satz Department of Music, but this study only targeted Eastman participants.
‡ Kent State University did not subscribe to any digital score databases during the study period.

This work is licensed under a Creative Commons Attribution-NonCommercial 4.0 International License.
Article Views (By Year/Month)
| 2026 |
| January: 236 |
| February: 318 |
| March: 251 |
| April: 283 |
| 2025 |
| January: 0 |
| February: 0 |
| March: 0 |
| April: 0 |
| May: 0 |
| June: 0 |
| July: 532 |
| August: 150 |
| September: 107 |
| October: 156 |
| November: 130 |
| December: 121 |